首页
业界新闻
新品速递
方案分享
技术讨论
产品集锦
开发视频
您现在的位置:
首页
>
步进电机
> 电机控制
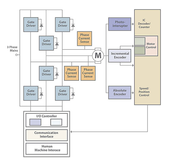
电机控制
步进电机是一种感应电机,它的工作原理是利用电子电路,将直流电变成分时供电的,多相时序控制电流,用这种电流为步进电机供电,步进电机才能正常工作,驱动器就是为步进电机分时供电的,多相时序控制器。