首页
业界新闻
新品速递
方案分享
技术讨论
应用
器件
产品集锦
开发视频
您现在的位置:
首页
>
动力系统/混合动力与电动车
>设计框图
汽车类 48V 1-5kW 无刷直流电机
汽油发动机管理
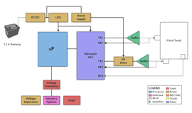
超声波液位/质量测量系统
电泵、电机控制和辅助设备
电动发电机控制系统
摩托车发动机控制单元(ECU)和小型发动机控制
1...
上一页
6
7
8
9
10
11
12
13
14
15
16
下一页